Story 1: AirBNB House
Real World Assets (RWA) on Cardano Blockchain with L4VA
This document outlines how L4VA enables the tokenization, aggregation, and fractionalization of commercial real estate assets on the Cardano blockchain, along with the specific transaction types and smart contracts needed for each step of implementation.
The Story
Introduction
A commercial real estate investment firm, RealX Holdings, identified an opportunity to increase liquidity and accessibility in the traditionally illiquid commercial real estate market. They decided to use L4VA to tokenize their portfolio of commercial properties and create fractionalized ownership tokens that could be traded on the blockchain.
Holding Company Tokenization
RealX Holdings had several LLCs, each holding different commercial properties (office buildings, retail spaces, and industrial warehouses). They tokenized these holding companies by issuing share classes representing percentage ownership of each LLC. These share classes were then minted into NFTs on the Cardano blockchain.
Vault Creation
Using L4VA, RealX created specialized vaults for different asset categories:
- Office Space Vault: Aggregating tokens from office building LLCs
- Retail Space Vault: Aggregating tokens from retail property LLCs
- Industrial Space Vault: Aggregating tokens from industrial warehouse LLCs
Each vault was designed to manage the aggregated tokens and enable fractionalized ownership through fungible tokens (FTs).
Investment Round
Investors were able to purchase fractionalized tokens from any of the vaults, gaining exposure to specific commercial real estate sectors without needing to buy entire properties. Each investor could contribute any amount of ADA, making commercial real estate investment accessible to a much wider audience.
Diversified Portfolio Creation
A financial influencer named Charlie saw an opportunity to create a more diversified commercial real estate portfolio. Charlie created a new vault on L4VA that aggregated tokens from all three sector-specific vaults (Office, Retail, and Industrial) into a "Commercial Real Estate Index" vault. This vault issued its own tokens representing exposure to the entire commercial real estate market, reducing risk through diversification.
Governance Decisions
Each vault implemented governance systems allowing token holders to vote on key decisions:
- Property Acquisitions: Proposals to add new properties to specific vaults
- Property Improvements: Capital expenditure decisions for existing properties
- Fee Structures: Adjustments to management and transaction fees
- Distribution Policies: How and when to distribute rental income
Revenue Distribution
As the commercial properties generated rental income, this revenue flowed into the respective vaults. The governance system automatically distributed these returns to token holders proportional to their ownership, creating a steady income stream for investors while maintaining complete transparency.
Blockchain Implementation: Transaction Types and Smart Contracts
1. LLC Share Tokenization
Transaction Type: Minting Transaction
- Creates NFTs representing LLC share classes
- Includes metadata about the commercial property details (location, size, income, valuation)
Smart Contract Required: AssetTokenizationContract (Contract Hash: 479f356943df735488e8f6ce7dd7dd9e757b68b9e01175da42031111)
- Mints NFTs with property metadata
- Links legal documents to the asset (property deed, LLC operating agreement)
- Creates verifiable link between LLC shares and digital tokens
Implementation:
# Required functions from lib-assets.ts
createAsset("commercial_property", ["operating_agreement.pdf", "valuation_report.pdf", "title_deed.pdf"])
2. Vault Creation
Transaction Type: Minting Transaction
- Creates new tokens representing specialized vaults (Office, Retail, Industrial)
- Establishes governance parameters and fee structures
Smart Contract Required: VaultContract (Contract Hash: ac2bb90a5a34ee1a7fe5340b73932132df67afb54d90605be6a8329f)
- Creates vault structure with specified parameters
- Sets up token acceptance policies (which asset types can be deposited)
- Establishes governance rules
- Manages fractionalization mechanisms
Implementation:
deno run --env-file -A create_vault.ts
3. Asset Aggregation
Transaction Type: Transfer Transaction
- Transfers LLC NFTs into appropriate sector vaults
- Records ownership provenance
Smart Contract Required: AssetAggregationContract (utilizing VaultContract)
- Validates asset type matches vault criteria
- Records contribution details and ownership transfer
- Updates vault composition
Implementation:
# Uses getVaultUtxo function from lib.ts
getVaultUtxo(vaultPolicyId, vaultAssetName)
4. Fractionalization
Transaction Type: Minting Transaction
- Mints fungible tokens (FTs) representing fractional ownership of the vault
- Associates FT supply with vault asset value
Smart Contract Required: FractionalizationContract (part of VaultContract)
- Calculates appropriate token supply based on asset values
- Enforces proportional ownership rules
- Manages token supply updates when assets are added/removed
Implementation:
# Function from lib.ts to calculate token distributions
assetsToValue(vaultAssets)
5. Diversified Portfolio Creation
Transaction Type: Vault Creation + Transfer Transactions
- Creates a new vault that accepts tokens from other vaults
- Transfers tokens from sector-specific vaults to the diversified vault
Smart Contract Required: MetaVaultContract (extending VaultContract)
- Handles vault-of-vaults structure
- Manages nested governance rules
- Calculates appropriate index token supply based on underlying vault tokens
Implementation:
# Uses multiple functions from lib.ts
generate_assetname_from_txhash_index(metavaultTxHash, outputIndex)
6. Governance Voting
Transaction Type: Voting Transactions
- Records votes from token holders
- Enforces voting weight based on token ownership
- Executes approved actions
Smart Contract Required: GovernanceContract (part of VaultContract)
- Validates voter eligibility based on token ownership
- Enforces voting timeframes
- Requires minimum participation thresholds
- Executes approved decisions automatically
Implementation:
# Function from lib.ts to track governance proposals
getUtxos(governanceAddress, minimumStake)
7. Rental Income Collection
Transaction Type: Income Transactions
- Records incoming rental payments from commercial properties
- Updates vault balance
Smart Contract Required: IncomeContract (utilizing VaultContract)
- Validates income sources
- Updates vault balance
- Records income categories and amounts
- Prepares for distribution
Implementation:
# Uses utility functions from lib.ts
toHex(rentalAgreementHash)
8. Profit Distribution
Transaction Type: Distribution Transactions
- Calculates proportional rewards based on token ownership
- Disburses funds to token holders
Smart Contract Required: DistributionContract (part of VaultContract)
- Calculates rewards based on token ownership percentages
- Validates distribution timeframes
- Executes automatic transfers to token holders
- Updates distribution records
Implementation:
# Implementation uses multiple functions from lib.ts
getUtxos(vaultAddress) + assetsToValue(vaultAssets)
9. DeFi Integration
Transaction Type: Collateralization Transactions
- Uses vault tokens as collateral for lending platforms
- Enables yield farming with vault tokens
Smart Contract Required: DeFiIntegrationContract
- Creates compatible interfaces with other DeFi protocols
- Manages collateralization ratios and liquidation parameters
- Enables automated yield strategies
Implementation:
# Integration with external DeFi protocols
getUtxos(userAddress) + collateralizeAssets(vaultTokens, loanAmount)
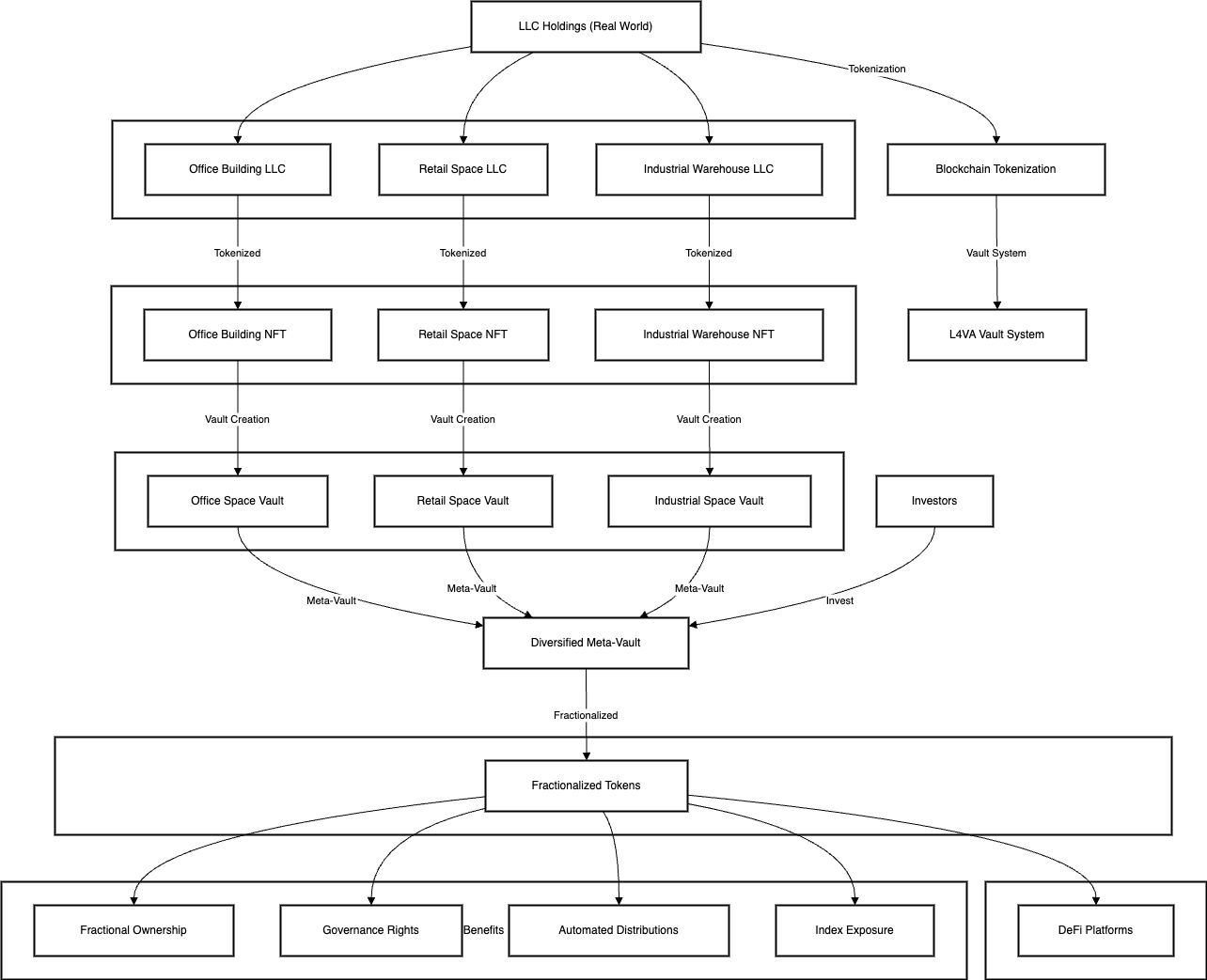
L4VA System Architecture Diagram

# Integration with external DeFi protocols
getUtxos(userAddress) + collateralizeAssets(vaultTokens, loanAmount)
L4VA System Architecture Diagram
+---------------------------+ +--------------------------+ +-------------------------+
| | | | | |
| LLC Holdings (Real World) | | Blockchain Tokenization | | L4VA Vault System |
| | | | | |
+---------------------------+ +--------------------------+ +-------------------------+
| | |
v v v
+---------------------------+ +--------------------------+ +-------------------------+
| - Office Building LLC | | - Office Building NFT | | - Office Space Vault |
| - Retail Space LLC | => | - Retail Space NFT | => | - Retail Space Vault |
| - Industrial Warehouse LLC| | - Industrial Warehouse NFT| | - Industrial Space Vault|
+---------------------------+ +--------------------------+ +-------------------------+
|
v
+-------------------------+
| |
| Diversified Meta-Vault |
| |
+-------------------------+
|
Investors v
| +-------------------------+
v | |
+---------------------------+ +--------------------------+ | - Fractional Ownership |
| | | | | - Governance Rights |
| DeFi Applications | <= | Fractionalized Tokens | <= | - Automated Distributions|
| | | | | - Index Exposure |
+---------------------------+ +--------------------------+ | |
+-------------------------+
Transaction Types and Flow
| Step | Transaction Type | Asset Involved | Smart Contract | Purpose |
|---|---|---|---|---|
| LLC Tokenization | Minting | Commercial Property NFT | AssetTokenizationContract | Create digital representation of LLC shares |
| Vault Creation | Minting | Vault Token | VaultContract | Create specialized vaults for asset categories |
| Asset Aggregation | Transfer | Property NFT → Vault | AssetAggregationContract | Move assets into appropriate vaults |
| Fractionalization | Minting | Fungible Tokens | FractionalizationContract | Create tradable fractional ownership tokens |
| Meta-Vault Creation | Minting | Meta-Vault Token | MetaVaultContract | Create diversified portfolio vault |
| Token Transfer | Transfer | Vault FT → Meta-Vault | VaultContract | Move tokens between vaults for diversification |
| Governance Vote | Voting | Governance Token | GovernanceContract | Record holder votes on proposals |
| Rental Income | Income | ADA → Vault | IncomeContract | Collect property income into vault |
| Distribution | Transfer | Vault → Token Holders | DistributionContract | Distribute rental income to token holders |
| DeFi Integration | Collateralization | Vault Token → DeFi | DeFiIntegrationContract | Use tokens as collateral in other protocols |
Implementation Workflow
This implementation demonstrates how L4VA facilitates the fractionalization, aggregation, and governance of commercial real estate assets on the Cardano blockchain. The key value propositions include:
- Tokenization: Converting illiquid real estate into tradable digital assets
- Fractionalization: Breaking down large investments into affordable units
- Aggregation: Combining multiple assets into thematic vaults
- Diversification: Creating index-like products across property types
- Governance: Enabling democratic management of real estate portfolios
- DeFi Integration: Unlocking new financial use cases for real estate assets
By leveraging L4VA, creators with influence and ideas can aggregate large vaults by attracting existing tokenized asset holders to contribute to vaults with specific configurations that represent an investment theme or strategy. The creators can then apply utility to their tokens as part of their community or other decentralized applications.
To execute this implementation on the Cardano preprod network, we'll use the Blockfrost API (project ID: preprodGLOrJOlqUt1HBVbDhBTEh9oq7GVUBszv) and our custom scripts to interact with the smart contracts.